结核病,这一威胁人类千百年的传染病,仍然在全球肆虐,成为仅次于新冠病毒的全球第二大传染病死亡原因。2023年11月,世界卫生组织发布《全球结核病报告》称,2022年全球有1060万新发结核病患者,死亡人数高达130万。
然而正是在这个充满挑战的时刻,所有奋战在结核病防控战线上的媒体人们通过专业的报道和深入的分析,推动了社会对结核病的深刻认识,这样持续而有力的传播彰显了媒体界对结核病严峻形势的重视。
因此,为向媒体人们致以崇高敬意,北京大学社会化媒体研究中心持续发起“第七届”结核病防控报道奖作品征集与评审活动,旨在嘉奖媒体人在过去一年里对全国健康传播事业的坚守与付出。我们期待着各位媒体人士的投稿,共同为推动结核病防控事业及实现“健康中国2030”目标贡献力量。
一、征集对象
1.征集对象:在2023年1月1日~2023年12月31日期间发布结核病议题相关内容,以促进结核病知识传播,推动结核病防控发展的个人、传统媒体或新媒体机构。
2.征集内容:国内首次刊播、关于结核病议题的原创报道作品,主题包含但不限于结核病防控策略与政策、疾病负担、预防、控制、知识科普、药物研发、全球最新进展等。
3.作品发表时间:2023年1月1日至2023年12月31日
4.作品发表平台:国内传统媒体或新媒体平台。
5.作品体裁:报道体裁不限,文章、视频、音频等各类形式均可。
6.参评单位:奖项分别设置个人奖和机构奖,可以以个人或媒体机构名义参评。
7.参评数量:报送作品数量不限,同一人/机构可报送多篇作品。

二、奖项设置
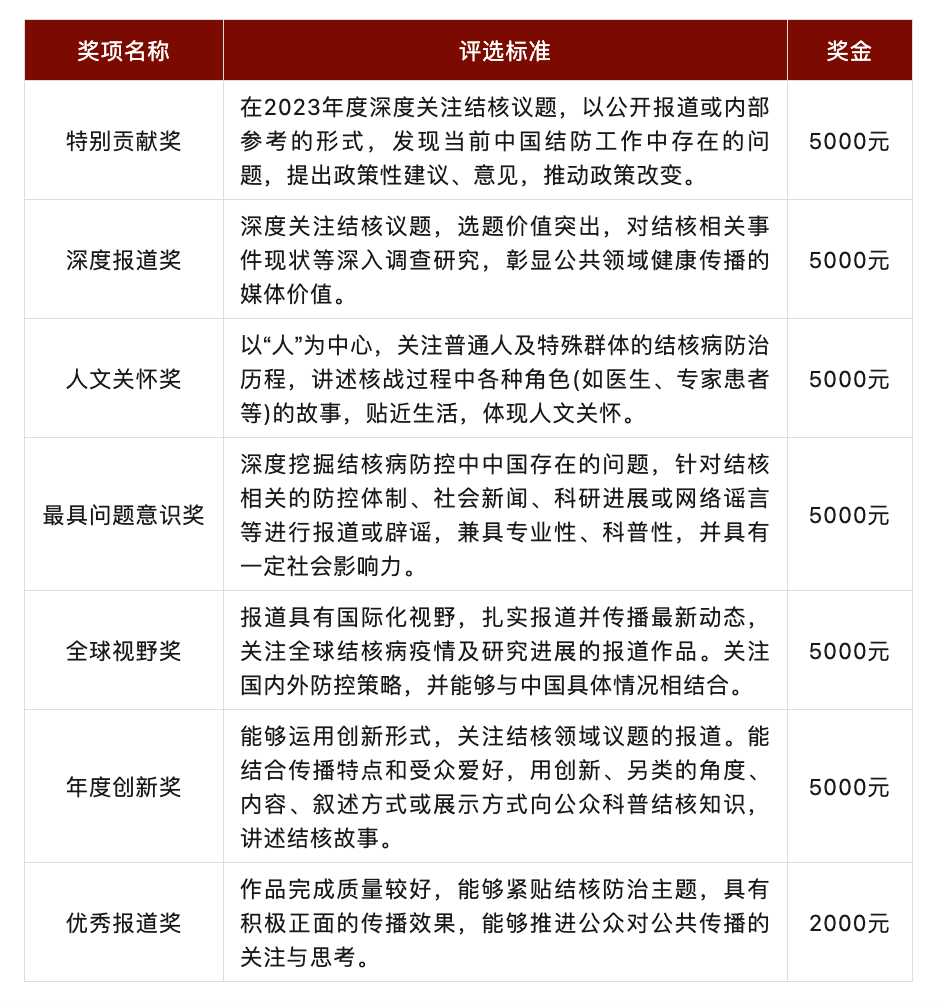
1. 个人奖
专家评审团从报道主题、报道内容、报道形式、传播效果等维度对作品进行综合评估后选出。具体奖项如下:
2.机构奖
根据媒体单位的年度报道数量、报道质量、报道积极性、报道影响力并结合项目下一步倡导目标、报送作品整体情况等进行综合评估后选出。具体奖项如下:

三、评审流程
1. 作品征集
征集时间:2023年12月27日-2024年1月17日
征集方式:在线征集,请点击文末“阅读原文”或问卷二维码进行填报,务必在截止日期前填写完毕。
2. 初步评审
评审时间:2024年1月18日-2月23日
评审人:报道奖组委会
评审方式:报道奖组委会根据各个奖项的评审标准,经过2轮评审,初步筛选出入围作品,提交至专家组。具体数量视参评的作品情况而定。
3. 专家评审
评审时间:2024年3月
评审人:邀请拟邀请各资深媒体人、公共卫生领域专家、结核病临床专家、健康传播研究领域专家、新闻业务领域专家组成评审团。
评审方式:评审团根据各奖项的评分标准,本着“公开、公平、公正”的原则,对入围的作品进行评分,并从选题价值、报道深度、写作特点、创新角度等方面进行各个奖项的提名。
四、奖项公布
1.公布时间:报道奖组委会将根据专家评审结果确定相应的个人奖及机构奖奖项,并拟于2024年3月公布评审结果,未获奖的个人或机构将不再另行通知。
2.公布渠道:评选结果将会在“北京大学社会化媒体研究中心”网站和公众号上公布。
五、颁奖典礼
1.颁奖时间:报道奖组委会拟于2024年3月线下向获奖个人及机构颁发奖杯和证书,请获奖的个人或机构预留参会时间。
2.颁奖地点:另行通知。
如果您的作品关注结核议题,致力于报道国内外结核病防控与科研的最新进展,聚焦结核病的健康传播,我们期待您的报送!
往届获奖作品
2016-2017年中国结核病防控报道奖获奖作品名单
http://www.csmr.pku.edu.cn/info/1090/4554.htm
2018年中国结核病防控报道奖获奖作品名单
http://www.csmr.pku.edu.cn/info/1090/4557.htm
2019年中国结核病防控报道奖获奖作品名单
http://www.csmr.pku.edu.cn/info/1090/4558.htm
2020年中国结核病防控报道奖获奖作品名单
http://www.csmr.pku.edu.cn/info/1004/4633.htm
2021年度中国结核病防控报道奖获奖作品名单
http://www.csmr.pku.edu.cn/info/1004/4764.htm
2022年度中国结核病防控报道奖获奖作品名单
http://www.csmr.pku.edu.cn/info/1004/4793.htm
温馨提示
1. 所有入围的优秀作品将汇编成册分享给颁奖典礼的参会人员,作品投稿即默认同意主办方收录汇编公开。
2. 如对作品报送有问题或建议,请发送邮件至tbchuanbojiang@163.com与我们取得联系。
3. 最终解释权归北京大学社会化媒体研究中心所有。
👇填写问卷报名👇

文章链接:https://mp.weixin.qq.com/s/l1AdSBs-mlLYP5w_7QgOsw